ENGLISH
國立清華大學首頁
國際產學營運總中心
網站導覽
聯絡我們
最新消息
NEWS
科產平台活動
ACTIVITY
關於聯盟
ABOUT
會員服務
MEMBER
僑臺商專區
COOPERATION
相關連結
LINK
聯絡我們
CONTACT
MENU
◆
最新消息
NEWS
◇ 全部消息
◇ 活動訊息
◇ 演講活動
◇ 研習課程
◇ 計畫徵求
◇ 媒體報導
◇ 技術亮點
◆
科產平台活動
ACTIVITY
◇ 活動報名
◇ 活動花絮
◇ 科產平台活動
◇ 展會活動
◇ 培訓課程精選照片
◇ 五校月會清華場
◇ 活動資料
◇ 永續淨零技術論壇
◆
關於聯盟
ABOUT
◇ 科產平台簡介
◇ 會員服務及權益
◇ 清華五校聯盟
◆
會員服務
MEMBER
◇ 會員登入
◆
僑臺商專區
COOPERATION
◇ 僑臺商專區
◇ 各項活動
◇ 關於清華
◇ 清華平台盟校
◆
相關連結
LINK
◇ 技術推廣
◆
聯絡我們
CONTACT
◇ 推動辦公室
◇ 聯絡我們
國立清華大學首頁
國際產學營運總中心
網站導覽
聯絡我們
ENGLISH
國立清華大學國際產學營運總中心
>
國立清華大學-清華五校聯盟科研產業化平台
>
最新消息
>
技術亮點
> [淡江大學] 基於機器學習的CVD半導體鍍膜製程優化
最新消息
◆
全部消息
◆
活動訊息
◆
演講活動
◆
研習課程
◆
計畫徵求
◆
媒體報導
◆
技術亮點
技術亮點
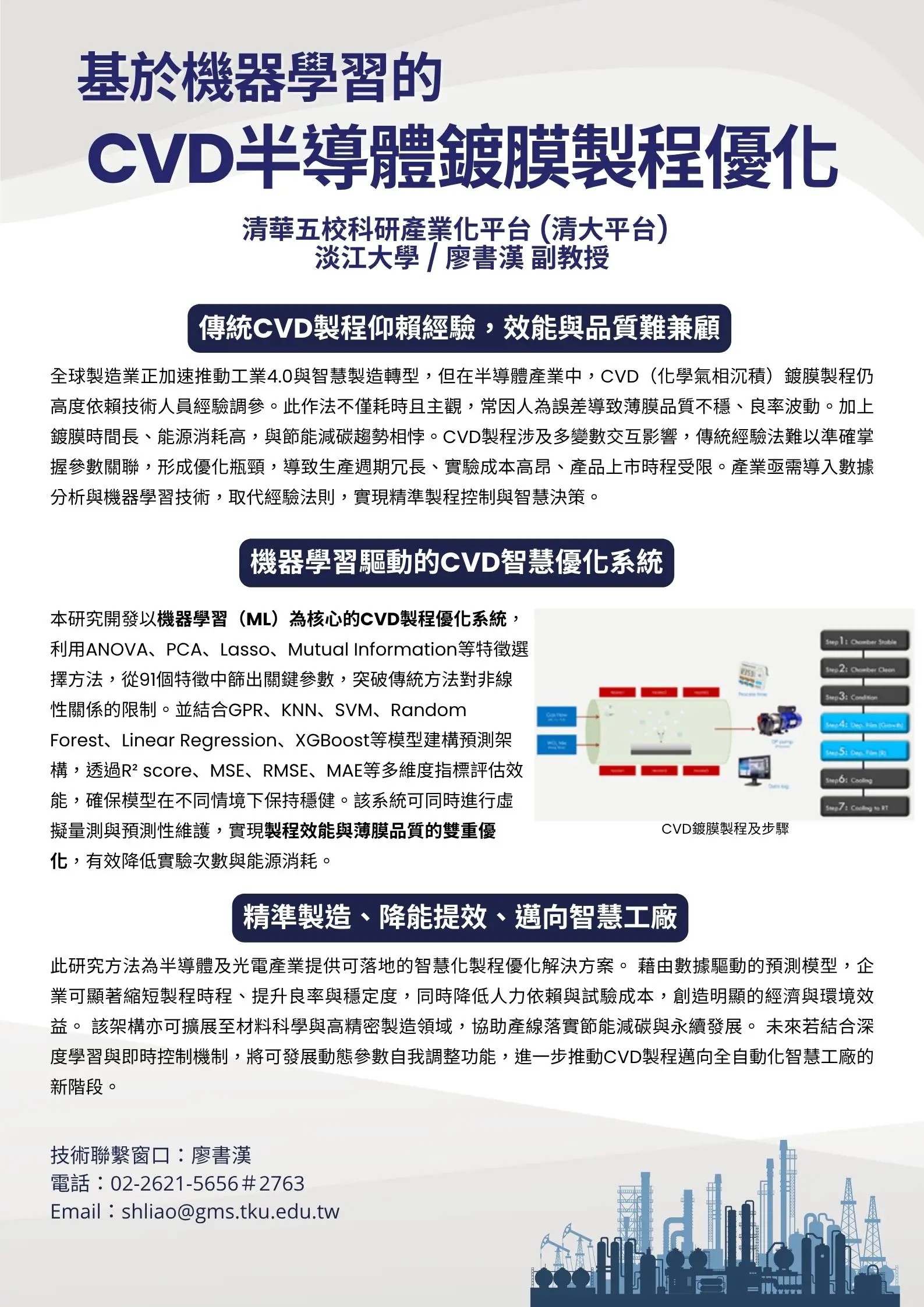
[淡江大學] 基於機器學習的CVD半導體鍍膜製程優化
日期:2025-12-04
回上一頁
Copyright © 2026 All Rights Reserved. Designed By
DeviseTop
瀏覽人次 : 758413